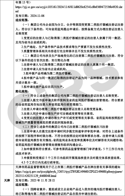
為了簡化醫療器械注冊審批流程,加速醫療器械產業集聚和供應鏈合理配置,中國各省陸續出臺醫療器械注冊證轉移遷入簡化政策,截止目前,共有17個省市發布醫療器械注冊證轉移遷入簡化政策,本文瑞旭集團醫療器械技術團隊整理匯總了各省醫療器械注冊證遷入條件、注冊簡化流程及審批時限等信息供參考。
了解更多醫療器械快速注冊程序,請聯系瑞旭集團醫療器械注冊專家0571-87206527 或010-63984062.
各省醫療器械注冊證遷入簡化政策匯總

各省醫療器械注冊遷入簡化政策解讀










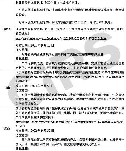
為了簡化醫療器械注冊審批流程,加速醫療器械產業集聚和供應鏈合理配置,中國各省陸續出臺醫療器械注冊證轉移遷入簡化政策,截止目前,共有17個省市發布醫療器械注冊證轉移遷入簡化政策,本文瑞旭集團醫療器械技術團隊整理匯總了各省醫療器械注冊證遷入條件、注冊簡化流程及審批時限等信息供參考。
了解更多醫療器械快速注冊程序,請聯系瑞旭集團醫療器械注冊專家0571-87206527 或010-63984062.
各省醫療器械注冊證遷入簡化政策匯總

各省醫療器械注冊遷入簡化政策解讀










掃描下方的二維碼訂閱“CIRS醫械合規動態”!實時傳遞最新醫療器械監管法規動態,分享醫療器械注冊成功經驗及經典案例跟蹤醫療器械最新產品安全與法規監管動態,獲得最新一手資訊。
